采购单位:苏州工业园区服务外包职业学院
采购项目:生物医药生产厂区漫游虚拟仿真系统开发服务
项目预算:199000元
欢迎国内具有独立承担民事责任的企业,具备相关资格条件的单位参加项目报价。
一、供应商一般条件:
1.具有独立承担民事责任的能力;
2.具有良好的商业信誉和健全的财务会计制度;
3.具有履行合同所必需的设备和专业技术能力;
4.有依法缴纳税收和社会保障基金的良好记录;
5.参加采购活动前三年内,在经营活动中无重大违法记录;
6.法律、行政法规规定的其他条件;
7.本项目不接受联合投标。
二、招标内容
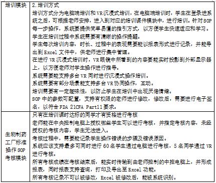
系统功能模块要求


三、报价文件要求
1.企业营业执照副本复印件(加盖公章);
2.报价人的法定代表人授权委托书(原件)和被授权人身份证明;
3.企业相关资质;
4.技术参数以及功能;
5.项目实施方案;
6.售后服务承诺;
7.报价表。(见如下附件)

投标报价表
投标公司名单:(加盖公章有效)
日期:
四、项目实施及售后服务要求
能提供良好的项目实施及售后服务,具体要求如下:
1.免费上门服务:软件设计、修改、调试过程中公司派专人免费到校实施。系统本身的问题终身免费提供技术支持。
2.在实施过程中,依据学校要求,将系统部署于学校指定的电脑中。
3.提供必要的免费用户培训
培训内容:软件的功能使用及操作培训,数据备份与恢复培训,和软件相关的其他内容。
培训方式:集中培训讲解与专项指导两种方式,
培训对象:与软件安装、调试、管理、使用相关人员。
4.提供该软件系统所开发的相关使用手册、安装文件,以利于学校存档和不断熟悉该软件产品。并根据角色授权编制相关使用手册和指南,协助学校推广和普及系统的使用。
5.在软件系统使用发生故障时,保证在24小时内恢复系统正常工作。
6.系统对接与定制修改要求:
(1)30天时间内完成系统部署,并进行第一次培训。学校进行一星期的试用,提出第一次针对性修改意见,公司应在二个星期内完成第一次修改。
(2)修改后的软件进行第二次试用,如有必要进行培训。试用一星期,提出第二次修改意见,公司在一个星期完成第二次修改。
(3)修改后软件进行第三次试用,向学校各级教师和管理人员开放使用,运行一个学期后提出第三次修改意见,公司在一个星期完成第三次修改。
(4)学校在运行过程中因为政策等因素,会提出细节的修改意见,公司根据学校的实际情况随时进行软件调整。
7.在报价时,能确定专门的该项目的项目实施负责人。
五、其他说明
1.报价应包含开发人工、调试、培训、税费等以及国家规定的一切费用;
2.投标单位实质性响应必须3家以上方可开标,否则为流标,报价人所报出的总价超过预算总价为废标;
3.报价人应对所要采购的全部内容进行报价,只报其中部分内容的,为无效报价;
4.成交原则:在充分响应要求的情况下,综合得分最高的报价单位为成交供应商;
5.付款方式:签订合同后30天内完成系统部署,验收通过后支付合同金额的100%;
6.请投标单位于2023年7月14日16时前将投标文件送苏州市工业园区若水路99号(苏州工业园区服务外包职业学院)F408;
7.投标单位的《报价表》盖章有效,并在密封袋封口处加盖单位公章,在封面上注明所投采购项目类别,不按报价文件组成要求或过时送达报价文件的,为无效报价。投标单位所提供的资料应为真实,若有虚假,由其自行承担一切后果;
8.中标单位须在一周以内与学院签订购销合同,采供双方代表在合同上签字盖章。预期将视为不予响应处理;
9.采购(甲方):单位为苏州工业园区服务外包职业学院;
10.联系人:卢老师,电话:13814886074。
苏州工业园区服务外包职业学院
2023年7月7日