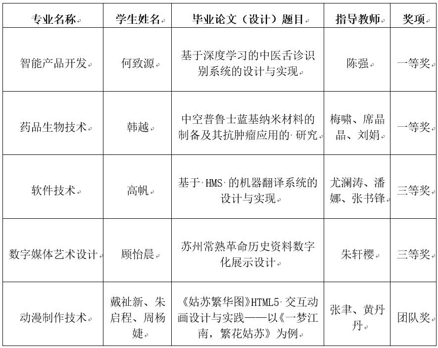
7月底,江苏省教育厅公布了2022年度江苏省普通高校本专科优秀毕业论文(设计)评选结果,经学校申报、专家评审和专委会审定,我校共有5个项目获奖,其中优秀毕业论文(设计)一等奖2项、三等奖2项,省级优秀毕业论文(设计)团队奖1项,获奖等级与获奖数量均创历年新高。

毕业设计(论文)是衡量毕业生综合素质和学校教学水平的重要依据,是培养大学生创新能力、实践能力的重要环节。我校高度重视省级毕业论文(设计)评选工作,从校级优秀毕业论文(设计)评选阶段开始,就严格参照《江苏省普通高等学校专科优秀毕业论文(设计)评选标准》启动准备,通过制度化建设不断加强毕业论文的全过程管理,明确二级学院和论文指导教师责任,细化落实毕业论文各环节要求,加强毕业论文(设计)的质量评价和监督机制,促使我校毕业论文(设计)质量稳步提升。
今年获奖数量和层次都有显著提高,这些成绩的取得离不开各二级学院和指导教师的努力付出。此次获奖的5项作品充分展示了我校学子扎实的专业功底和较强的创新能力,在此基础上,学校将积极对照高水平高职院校建设要求,持续加强毕业设计(论文)过程管理工作,细化各项评价要求,严把论文质量,不断提高毕业设计(论文)研究成果的创新性和实用性,继续优化毕业论文(设计)管理机制,扎实推进毕业论文(设计)质量提升工作,提升教育教学改革成效,助力学校高质量发展。